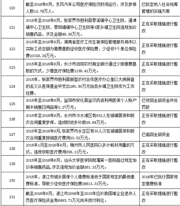
热文绍兴最新个人医保套取现金技巧方法分析(最方便真实的绍兴个人医保套取现金技巧 方法) 曝光的广告与操作 市民小董的朋友圈里,广告发布者声称可以无卡套现,只需通过支付宝绑定电子社保卡,扫描支付二维码即可个人医保套取现金技巧他们声称不仅医保卡,连住房公积金花呗等也能提现记者以打工者的身份接触该发布者,个人... 2025-05-172346 阅读5 评论